2. Alat dan Bahan[Kembali]
- Switch SPDT
- Ground
- Power
- IC 74193
- IC74192
- LED
- Gerbang OR
- Clock
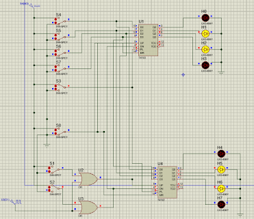
3. Gambar Rangkaian[Kembali]
Pada rangkaian dapat dilihat jika switch S1 di off kan dan swicth S2 di on kan maka akan terjadi counter up yang dimana lampu LED untuk kedua IC akan berubah dari 1 dan seterusnya. Namun jika switch S1 di on kan dan switch S2 di off kan maka akan terjadi counter down.
5. Video Rangkaian[Kembali]
1. Apa fungsi OR pada percobaan 3 B?
Fungsi gerbang or pada rangkaian tersebut adalah untuk mengatur nilai logika pada pin Down dan UP
2. Analisa output yang dihasilkan IC 3b dan 3a jelaskan perbedaan pengaruhnya?
Perbedaan antara rangkaian 3a dan 3b adalah pada input clock pada pin up dan down. Pada rangkaian 3a menggunakan sumber dc constant biasa sehingga tidak dapat mengaktifkan clock pada pin up maupun down. Sehingga tidak terjadi perubahan output pada rangkaian 3A. Sedangkan pada rangkaian 3 B pin down/up dikoneksikan dengan sumber dc clock sehingga akan mengaktifkan clock pada rangkaian counter tersebut. Menjadi counter down atau counter up
7. Link Download[Kembali]


Tidak ada komentar:
Posting Komentar